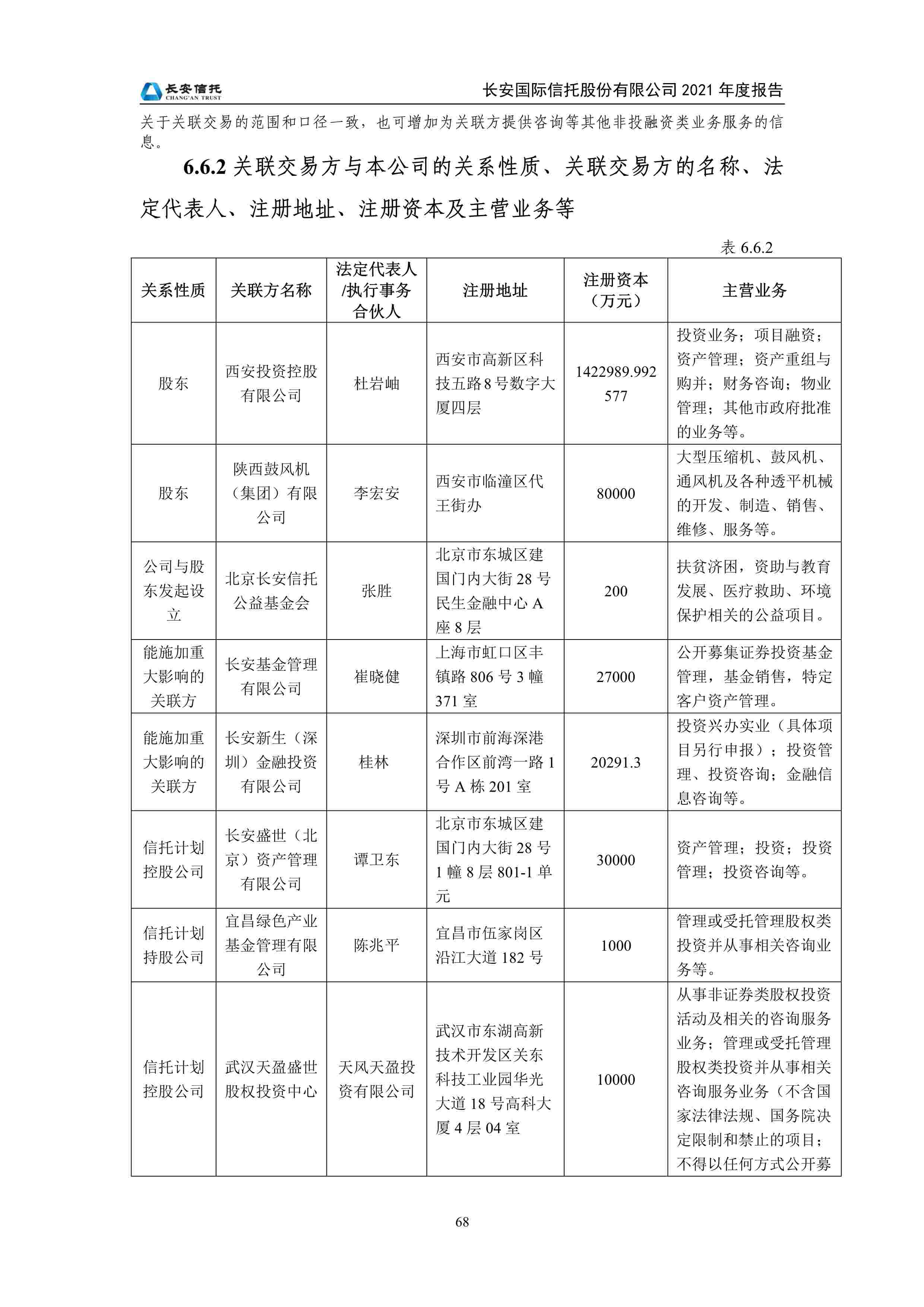
您好,欢迎来到长安信托官方网站!本网站支持IPv6。投资有风险,认购需谨慎
长安国际信托股份有限公司2021年度报告.pdf
长安国际信托股份有限公司2021年度审计报告
先生
女士
预约成功
预约失败
即:具备相应风险识别能力和风险承担能力,投资于单只资产管理产品不低于一定金额且符合下列条件的自然人和法人或者其他组织。
(一)具有2年以上投资经历,且满足以下条件之一:家庭金融净资产不低于300万元,家庭金融资产不低于500万元,或者近3年本人年均收入不低于40万元。 (二)最近1年末净资产不低于1000万元的法人单位。 (三)金融管理部门视为合格投资者的其他情形。 同意以上条件,才能继续浏览。
同意以上条件,才能继续浏览。